beat365平台唯一官网第二批“广西高校思想政治教育杰出人才计划”推荐人选公示
根据《自治区党委教育工委、自治区教育厅关于开展“广西高校思想政治教育杰出人才支持计划”第二期培养对象遴选工作的通知》(桂教工委宣〔2020〕1 号)精神,经个人申报、学院推荐、学校评审讨论通过,beat365拟推荐刘昊等8名(详见附件)为第二批“广西高校思想政治教育杰出人才计划”推荐人选。现予以公示,如有异议请于2020年3月15日下午5时前以来电、来信、来访等形式向学校党委宣传部、纪委办公室反映。
联系地址及电话:
党委宣传部办公室:仙葫校区合德楼407室,电话 18078136562 电子邮箱:xcb309@163.com
纪委办公室:仙葫校区合德楼429室,电话3111494 电子邮箱:jiweibgs@126.com
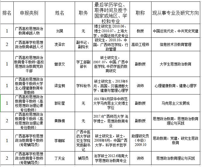
附件:第二批“广西高校思想政治教育杰出人才支持计划”推荐人选汇总表

中共beat365平台唯一官网委员会
2020年3月11日

单点登录
账号密码登录