尊敬的用户,您好!

网站不支持您所使用的浏览器版本(可能会出现网页变形等问题)。为了更好地展示页面效果,请您使用以下浏览器(点击图标会跳转到相关浏览器的官方网站下载页面)。

您的位置: 首页 >新闻中心>通知公告

科学实验中心关于施行《实验室废弃物处置办法(暂行)》的通知

来源:科学实验中心 作者:陈柏承 日期:2019-09-30 点击数:
分享到:

各有关实验人员:

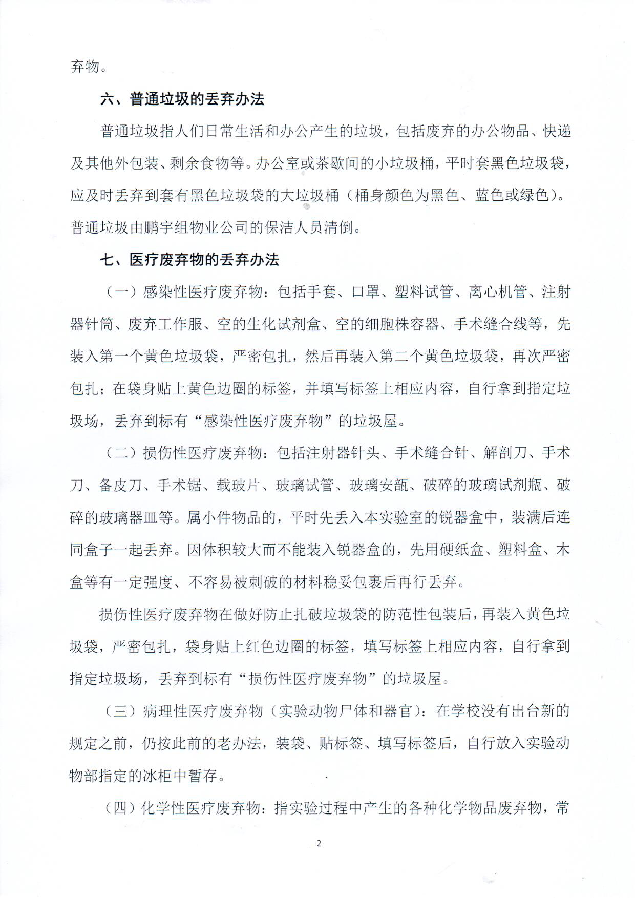
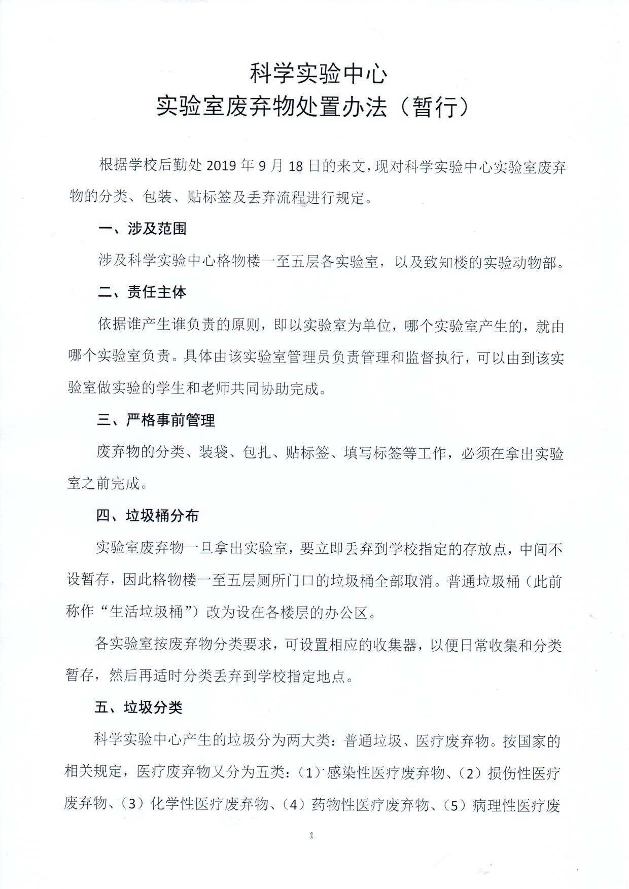
根据学校领导相关工作部署以及后勤处《关于医疗废弃物回收的通知》要求,科学实验中心领导高度重视,立即组织各部门主要技术骨干和负责人,通过反复论证和商讨,初步制定了《科学实验中心实验室废弃物处置办法(暂行)》,对实验室废弃物的分类、包装、贴标签及丢弃流程进行了明确规定,并于2019年10月1日起正式执行。具体办法如下:

附件:科学实验中心关于施行《实验室废弃物处置办法(暂行)》的通知